地表水水质自动监测站采水方式选择
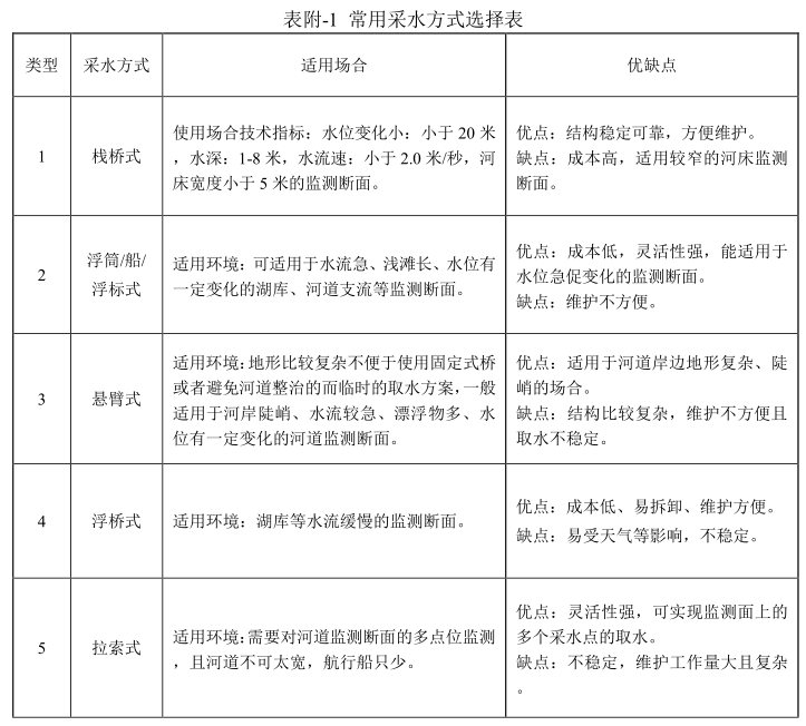
1、常用采水方式选择
采水单元建设应因地制宜采取不同的采水方式。常用的采水方式包括栈桥式采水、浮筒/船/浮标式采水、悬臂式采水、浮桥式采水、拉索式采水等。
2、栈桥式采水方式
栈桥式采水装置一般设置在与河堤平齐位置,由采水导杆、采水浮筒、采水管线、升降电机、钢索和水泵组合成采水装置,采水装置铺设河道位置既不能影响航道又能保障采水正常,栈桥一般为钢结构或混凝土结构,栈桥基础建设需牢固可靠,保证能防止50年一遇的洪水。
1)护栏高度不低于1.2m,栈桥宽度1m以上,桥面采用防滑钢板或做防滑处理;
2)栈桥在堤岸的一端若距地面较高,应设计为台阶并加装扶手与护栏连接,方便工作人员上下;
3)护栏临堤岸一端设计安装向护栏内方向开启的活动门,并加锁防止外人擅自进入;
4)栈桥前端加装警示灯,在栈桥醒目位置设有安全警示标志。
3、浮筒式采水方式
浮筒式采水装置一般设置在与站房平齐位置,由采水浮筒、采水管线、船锚、钢索和水泵组合成采水装置。浮筒上方安装有警示标志,采水装置铺设河道位置既不能影响航道又能
保障采水正常。
浮筒可采用不锈钢骨架,玻璃钢表面材质制造,浮筒上有2个根据潜水泵直径和深度设计的圆柱空间,水泵维护时可以打开防盗锁轻易地将水泵取出,而不必移动浮筒,采水安装
平台两边各设圆柱导轨,插入水中,采水浮筒可沿导轨上下浮动,保证采水深度保持在水面以下0.5m-1.0m,保证在汛期和枯水期能正常工作而不会损坏,设有必要的保温防冻防腐防淤防撞及防盗措施。并对采水设备及设施进行必要的固定。
4、悬臂式采水方式
悬臂式采水装置由采水浮标、采水导杆、采水管线、水泥墩子、钢索和水泵组合而成,采水浮筒和采水导杆通过钢索连接保证采水装置不会因水流速而被冲走。
采水导杆采用镀锌钢管,一端连接河岸浇筑混凝土墩子,连接方式采用万向连接器连接,保证悬臂能随水位变化而转动,左右采用钢索牵引,另一端连接采水浮标,潜水泵在浮标下随水位上下浮动,保持取水在水下0.5m~1m的位置。
浮标上方安装有警示标志,采水装置铺设河道位置既不能影响航道又能保障采水正常。
5、浮桥式采水方式
浮桥式采水装置由基础柱、钢索、浮桥、采水浮筒、采水管线和采水泵进行组合而成。
采水浮桥采用高分子量高密度聚乙烯材料制作的六边水上浮筒拼接而成,每平方米的100%负载浮力可达350kg以上。
浮桥随水位变化上下自由浮动;采水浮桥上安装警示标志,浮桥采水装置建设河道位置既不能影响航道又能保障采水正常。
6、拉索式采水方式
此取水方式可用于取水点所在地河岸陡峭、水流较急的无通航断面,拉索式采水装置由基础立柱、钢索、滑轮、牵引电机、采水浮筒、采水管线和采水泵组合而成。
拉索式采水通过在河岸两岸浇筑基础立柱,两个立柱之间架设钢索,安装滑轮导索,滑轮导索一端连接牵引电机,另一端连接采水浮筒,潜水泵在浮筒内随水位上下浮动,保持取水在水下0.5m~1m的位置,采水浮筒通过牵引电机,沿着钢索在采水断面的移动,可以在整个断面任何采水点进行采样。
内容来源于网络

浙公网安备33868282881485
