行业新闻
当前位置:首页 > 行业新闻
浙江省《锅炉大气污染物排放标准》 强制性地方标准发布
发布者: 网站管理员 发布时间: 2025-02-21
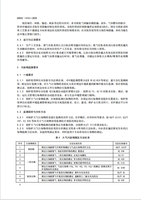
▲表1 大气污染物排放浓度限值 自2025年5月1日起,新建燃煤、燃油、燃气锅炉执行标准表1规定的大气污染物排放浓度限值;新建燃生物质锅炉执行标准表1规定的燃生物质锅炉的城市建成区排放浓度限值。 自2025年10月1日起,在用燃煤、燃油、燃气、燃生物质锅炉执行表1规定的大气污染物排放浓度限值。 新建锅炉自2025年5月1日起,在用锅炉自2025年10月1日起执行标准中的无组织排放控制要求。 执行本标准后,单台出力65t/h(45.5 MW)及以下的燃 煤、燃油、燃气、燃生物质锅炉不再执行《锅炉大气污染物排放标准》(GB 13271—2014)中的相关规定,单台出力65 t/h(45.5 MW)以上的燃油、燃气锅炉不再执行《火电厂大气污染物排放标准》(GB 13223 —2011)中的相关规定。后续国家出台相应的污染物排放标准严于本标准的,执行国家标准;涉及本标准未做规定的污染物项目以及污染控制要求的,执行国家标准。
来源 | 省生态环境厅大气处、省生态环境监测中心

浙公网安备33868282881485
